2025年封丘县义务教育阶段学校招生工作方案
为做好2025年封丘县义务教育阶段学校招生工作,按照《河南省教育厅办公室关于做好2025年义务教育阳光招生工作的通知》(教办基〔2025〕104号)、《2025年新乡市区义务教育阶段学校招生工作方案》(新教〔2025〕19号)等文件要求,结合本县实际制定本方案。
一、指导思想
以习近平新时代中国特色社会主义思想为指导,全面贯彻党的教育方针,落实教育部《义务教育学校管理标准》要求,坚持深化改革、依法治教、促进公平,落实“双减”工作要求,推动义务教育优质均衡发展,依法保障适龄儿童、少年接受义务教育的权利。
二、招生原则
(一)坚持“免试、就近或相对就近”的原则。严格落实“公民同招”政策,公办学校按学区入学,民办学校派位入学。
(二)坚持“三严一规范一加强”的原则。坚持阳光招生、规范招生,持续提高中小学招生入学工作规范化、科学化、制度化水平,不断健全公平入学长效机制。所有学校招生均通过河南省义务教育学校招生服务平台(以下称招生平台)进行。
(三)坚持“面向全体”的原则。保障适龄残疾儿童、少年和其他特殊人群子女接受义务教育的权利,坚持进城务工人员随迁子女应入尽入。
三、招生对象
小学:招收年满6周岁(2019年8月31日以前出生)的适龄儿童。不含已注册过学籍的适龄儿童。
初中:招收2025年小学六年级毕业生。
(一)学区生
1.房户一致学生:适龄儿童、少年与父母(或其他法定监护人,以下统称监护人)具有学区内户籍并与住房(拥有100%产权,含公租房)地址相一致。非纯居住性质房产、未交付的房产、出租给他人的房产、不具备基本生活居住条件的房产不能作为学生入学依据。
报名时需提供:①不动产权证或房屋所有权证(无不动产权证、房屋所有权证的,提供购房合同、购房发票与查询证明);②户口簿(适龄生和监护人同一户口簿);③房子已经入住的相关佐证材料。
2.三代房产学生:适龄儿童、少年自出生之日起即随监护人在祖父母(外祖父母)处落户,且其父母在学区内无自有房产,在祖父母(外祖父母)处实际居住。
报名时需提供:①不动产权证或房屋所有权证(无不动产权证<房屋所有权证>的提供购房合同、购房发票与查询证明);②户口簿(适龄生和监护人与祖父母或外祖父母同一户口簿,且自出生即落户)。③房子已经入住的相关佐证材料。
3.适龄儿童、少年户籍随祖父母、外祖父母或其他法定监护人,符合下列条件之一的,可凭相关凭证在户籍所在地依法入学:(1)父母双方都是现役军人(含武警);(2)父母双方都是公派出国的专家、技术人员;(3)孤儿。
4.适龄儿童、少年与监护人的自有住房因旧城改造,原居住地已拆迁,新安置的住房尚未交付,其学区以新安置的住房为准。
(二)统筹生
1.符合封丘县人才办认定条件的引进人才子女,按照有关规定安排入学。
2.现役军人(武警官兵)子女、烈士子女、公安英模和因公牺牲、伤残警察子女、消防救援队伍人员子女,按照有关规定安排入学。
3.封丘籍学生及其监护人具有学区内自有住房,但户籍不在学区内的;户籍不在封丘县的外县市学生,只要其监护人在封丘县城区购置房产的,均可持不动产证或网签购房合同在房产所在学区学校入学,享受与封丘县籍学生同等待遇。住房为自建房的,需提供能够证明房屋归属佐证材料或购买该房屋的公证材料。
4.学生及其监护人具有封丘城区内常住户籍,但和自有住房地址不一致或无自有住房的。
5.进城务工人员随迁子女。(1)进城务工人员随迁子女是指其监护人在学区内经商、务工且租房居住或住在单位的非学区户籍人员。(2)进城务工人员随迁子女入学需提供以下材料原件和复印件:①户籍凭证:学生和监护人在同一户籍的户口簿。②居住凭证:租房居住的需提供租房协议和半年租费转账记录;居住处所为单位提供的住房,由单位出具证明并提供该住房的权属证明。③务工凭证:与用工单位签订的劳动合同和最近3个月工资流水;个体工商户需提供工商营业执照、税务登记证等。
不属于上述范畴的学生,原则上不予安置。当一所学校报名人数超过招生计划时,学区生将直接录取,超出计划的人数将在统筹生内通过电脑摇号的方式确定录取或统筹安排。需要电脑摇号时将按照统筹生第5类、统筹生第4类、统筹生第3类、统筹生第2类、统筹生第1类的先后顺序依次进行。学校不得拒绝接收上级教育行政部门统筹安排的符合入学条件的统筹生。
城区接收进城务工人员随迁子女的学校为:封丘县城东小学、封丘县民生学校小学部、封丘县一中初中部。封丘县第一初级中学、封丘县第二初级中学(原城关乡第一中学)在学位空余的情况下,可以招收进城务工人员随迁子女。城关镇北街学校教育总校辖区内接收进城务工随迁子女的学校,由城关镇北街学校教育总校确定。
封丘县实验中学,在学位允许的情况下,可以招收城区内的走读生。
四、招生细则
2025年封丘县义务教育阶段学校招生报名分为线上报名
和线下报名两种方式,报名与信息录入工作同时进行。
线上报名通过“教育入学一件事”平台完成。具体网上办理渠道:①手机端。打开“豫事办”APP或支付宝搜索“河南省豫事办”,点击“高效办成一件事”,进入“教育入学(小学或初
中)”按提示的区域和类型办理。②电脑端。打开河南政务服务网,点击“高效办成一件事”专区中的教育入学(小学)或教育入学(初中),点击“在线办理”按照提示填报个人信息。
适龄儿童与父母具有学区内户籍并与与自有住房(拥有100%产权,能提供不动产权证)相一致的学区生(即房户一致学区生,下同),可使用线上方式进行报名,也可按规定时间直接到学区学校进行现场报名。
统筹生(含进城务工随迁子女)等其他类型的学生通过线下现场报名。
意愿到民办学校就读的学生通过线下现场报名。
(一)小学入学(8月13—28日)
封丘城区房户一致的学区生,可通过“教育入学一件事”平台,按照系统提示,通过上传户籍、房产等信息进行线上报名,也可直接到学区学校进行现场报名,线上报名成功的不再参加线下报名,但需要携带相关证件在8月28日前将线上申报成功后生成的申办流水号告知学区学校备案。
未进行线上报名、线上报名不成功的学区生监护人持户口簿和自有住房的产权凭证,以及婴儿出生证到所属学区小学报名并进行信息录入,统筹生监护人持户口簿和有关材料,到各指定小学现场登记。
意愿到民办小学就读的适龄儿童,学生持户口本(随迁子女持居住证等材料)到民办小学登记报名,每名学生只能选报一所户籍(居住证)所在地的民办小学,县教育行政主管部门对报名人数超过招生计划的民办小学实行电脑派位,失信被执行人子女不能选报民办学校。报名人数超过学校招生计划时,未被录取的学生,由招生学校负责通知学生24日前回本人户籍所在地公办学校报名。对学校擅自超录的学生一概不予注册学籍。
(二)初中入学(8月13—28日)
九年一贯制民办学校六年级毕业生可直接在本校升入七年级,也可到居住地(户籍地)公办初中报名。
城区公办小学毕业生和不愿继续在城区民办学校就读的小学毕业生,根据实际居住住址按照城区初中学校学区划分到相关初中学校报名,初中学校招生对口小学及划分片区学生。
1.县城区户籍学生(8月13-28日)
封丘城区房户一致的学区生,可通过“教育入学一件事”平台,按照系统提示,通过上传户籍、房产等信息进行线上报名,也可直接到学区学校进行现场报名,线上报名成功的不再参加线下报名,但需要携带相关证件在8月28日前将学籍表和线上申报成功后生成的申办流水号交至学区学校备案。
未进行线上报名、线上报名不成功的学区生以及符合条件的三代房产等其他类型学生监护人持户口簿和自有住房的产权凭证等报名材料到所在学区学校现场报名并进行信息录入。
意愿到民办初中就读的学生,持户口簿(随迁子女持居住证等材料)到所在区民办初中登记报名,每名学生只能选报一所民办初中,县教育行政主管部门对报名人数超过招生计划的民办初中实行电脑派位。未被录取的学生,由招生学校负责通知学生24日前回本人户籍所在地公办学校报名。失信被执行人子女不能选报民办学校。
2.进城务工人员随迁子女(8月13-28日)
进城务工人员随迁子女持卡式居住证等有关材料到就近接收初中进行登记,每名学生只能选报一所民办初中。县教育行政主管部门将根据学位空余情况,将按照“自有住房优先、就近居住优先、居住时长优先”的原则对进城务工人员随迁子女进行统一录取。如有其他子女在进城务工人员随迁子女接收学校上学,则优先安排到同一所学校就读,未被录取的则统筹安排到其他有学位的接收学校。任何接收学校不得以学生成绩作为录取依据。
(三)特殊儿童、少年入学
县教体局将会同县残联,认真摸清适龄残疾儿童底数,并将名单下发,各相关单位按“一人一案”进行分类安置,确保不失学,不辍学。各学校要按照《残疾人教育条例》相关要求,尊重家长和孩子意愿,妥善安排适龄特殊儿童、少年进入特殊教育学校学习或到普通学校随班就读。对于入学安置有争议的,由县残疾人教育专家委员会对其接受义务教育的能力进行评估认定,提出入学安置意见。任何学校不得拒收学区内符合随班就读条件的适龄特殊儿童、少年入学。
五、有关要求
(一)严格招生纪律。各招生单位在招生过程中必须严格落实教育部“十项严禁”要求,按照“三严一规范一加强”原则,严肃查处中小学招生入学和违规借读等环节不正之风和腐败问题,进一步整治“掐尖”招生及“择校”乱收费等行为。各中小学校不得提前组织招生,不得自行组织或与社会培训机构联合组织以选拔生源为目的的各类考试,或采用社会培训机构自行组织的各类考试结果,不得以学科竞赛、考试证书、荣誉证书、培训证明等作为录取依据,不得变相“掐尖”选生源,不得提前对学生进行预录;严禁以“校园开放日”等名义进行违规招生宣传或考察学生、家长;严禁以高额物质奖励、虚假宣传等不正当手段招揽生源;严控择校招生,严禁收取或变相收取与入学挂钩、关联的“择校费”“捐资助学款”“共建费”等,严禁以借读、挂靠等名义变相违规招生及乱收费;严格均衡分班,严禁设立任何名义的重点班、快慢班;严禁初中学校对学生进行中考成绩排名、宣传中考状元和升学率,教育行政主管部门也不得对学校中考情况进行排名;严禁出现人籍分离、空挂学籍、学籍造假等现象,不得为违规跨区域招收的学生和违规转学学生办理学籍转接。
(二)规范民办学校招生。民办学校要严格按照文件要求进行招生,不得提前进行招生宣传、提前圈定生源、提前收取费用,不得跨县(市)、区招生。我县将按照民办学校学生占比、办学规模,合理划定招生计划,确保今年区域内民办义务教育学校在校生占比不超过去年。各民办学校需招生前将学校招生计划申请、收费标准批文报送至教育体育局基教股和职成教股,要严格按照招生计划、线上录取的办法进行招生,未经平台录取的学生将不能注册学籍。
(三)严控班额、均衡编班、严查非法办学。按照教育部《关于大力推进幼儿园与小学科学衔接的指导意见》,小学一年级设置过渡性活动课程,注重做好幼小衔接,任何小学、幼儿园、培训机构不得开设或变相开设学前班。除省教育厅批准设置的实验班外,严禁举办任何形式的精英班、重点班、实验班、特长班。任何学校不得开设任何需额外收取学生家长费用的特色班、实验班。各中小学校起始年级力争不出现新的大班额,县教体局将对产生大班额的学校进行通报。
各教育总校要会同其他有关部门认真排查并依法依规严厉查处社会培训机构以“国学班”“读经班”“私塾”等形式替代义务教育或其他形式妨碍义务教育实施的行为。
(四)落实民生政策。各单位和学校要全面落实以居住证为主要依据的随迁子女入学政策,切实简化随迁子女入学流程和证明材料,保障随迁子女平等接受义务教育,确保应入尽入、同城同待遇。要在官方网站公布随迁子女入学政策,公布咨询电话;要会同有关部门落实好对农村留守儿童的关爱政策,摸清底数,确保每一名适龄留守儿童、少年按时入学;要做好适龄困境儿童、少年接受义务教育工作。
(五)健全控辍保学长效机制。各学校要切实履行控辍保学法定职责,摸清辖区内适龄儿童少年总数,加强对留守儿童、困境儿童的教育关爱,保障适龄儿童少年接受义务教育的权利。各单位要按照我县关于做好控辍保学工作的有关要求,进一步落实政府及有关部门、学校、家庭等多方联控联保责任制,不断完善“一校一案”控辍保学工作方案,扎实开展秋季开学劝返复学专项行动,压实工作责任,坚决防止因贫、因病或家庭变故孩子辍学。聚焦重点地区、重点环节、重要时间节点,重点做好留守儿童、事实无人抚养儿童、孤儿、家庭经济困难儿童等群体入学工作,加强关爱帮扶和教育资助。依法保障适龄儿童少年接受义务教育权利,严厉打击以各种名义替代义务教育的非法行为。对父母或者其他法定监护人无正当理由未送适龄儿童少年入学接受义务教育造成辍学的,依法追究法律责任。
(六)组建帮办服务队伍。招生期间,各招生学校都要设立招生咨询服务站,明确专人负责,公示招生电话,选派熟悉招生政策的同志负责招生咨询工作,及时解答或解决群众提出的问题;针对线上报名的家长,各学校要成立专业帮办服务队伍,提供全流程引导、政策答疑与操作辅助;针对线下现场报名的家长,各学校要组织力量采取学区内分区分时段等合理报名方式方法,并开放校内会议室、教室等作为休息室供家长使用,避免出现家长长时间排队报名的现象。各学校要制定应急预案,确保招生工作平稳有序、和谐稳定。
(七)进一步减轻家长负担。报名材料遵循“非必要不提供”的原则,所有材料提交截止时间均为8月31日前。报名后的入户家访由学校自行安排,学校不得将水、电、天然气、网络、有线电视收费凭证作为入学的必需条件。预防接种证明不作为入学报名前置条件,可在开学后要求学生提供。为方便群众,由教育行政主管部门统一对需要进一步审验的房产和户籍信息进行核查,学校不得要求学生家长提供无房证明。学校除可采集学生基本信息、家庭住址及家长姓名、联系方式等必要信息外,严禁采集学生家长职务、收入等私人信息。信息采集工作应在招生入学时一次性采集,不得利用各类App、小程序随意反复采集学生相关信息。因学生监护人弄虚作假、伪造证件而造成学生不能正常入学的,由监护人自行负责。
(八)畅通监督渠道。招生期间各单位要设立举报电话、信箱,接受群众投诉和监督;要邀请辖区人大代表、政协委员进行监督指导;挂牌督学要深入学校参与并监督学校招生工作,做到有诉必查,有错必纠。
(九)做好学籍备案。各学校应在8月31日前完成招生工作。要严格按照教育部《中小学生学籍管理办法》《河南省义务教育学生学籍管理实施细则(试行)》规定和《河南省教育厅办公室关于进一步做好中小学生学籍管理有关工作的通知》要求,强化学籍管理的严肃性,并在规定的时间内完成一年级新生的电子学籍注册和七年级新生的电子学籍转接工作。严禁出现人籍分离、空挂学籍、学籍造假等现象。
(十)严格执纪问责。各教育总校、直属各学校要高度重视义务教育阶段招生工作,按照“属地管理”和“谁主管谁负责”的原则,切实加强领导,完善措施,落实责任,确保2025 年招生入学工作平稳有序推进。
各教育总校、直属各学校要成立招生入学工作领导小组,校长是招生入学工作第一责任人,主管招生工作的副校长是具体负责人。要组织开展逐校巡查工作,及时纠正和严肃查处各种违规违纪招生行为。要加大义务教育招生入学政策、国家对建档立卡家庭经济困难学生免费和资助政策的宣传力度,引导家长按照要求送其子女按时就近入学,避免盲目跟风择校。各学校要按照有关政策解决问题楼盘业主子女的入学问题。
各学校要建立招生范围、招生计划和招生结果公示制度,健全违规招生查处和责任追究机制,畅通举报和申诉受理渠道,主动接受社会监督。各招生单位违反招生纪律、破坏招生秩序、在社会产生不良影响的,甚至影响到教育和谐稳定的,县教体局和县教体局纪检组将按照有关规定进行问责。
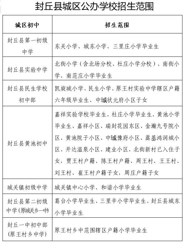
附件:2025年封丘县城区公办学校招生范围



豫公网安备41072702000103号
